Gå til hovedindholdet
MENU
Aula_close Layer 1

Procesplan for inklusion

 

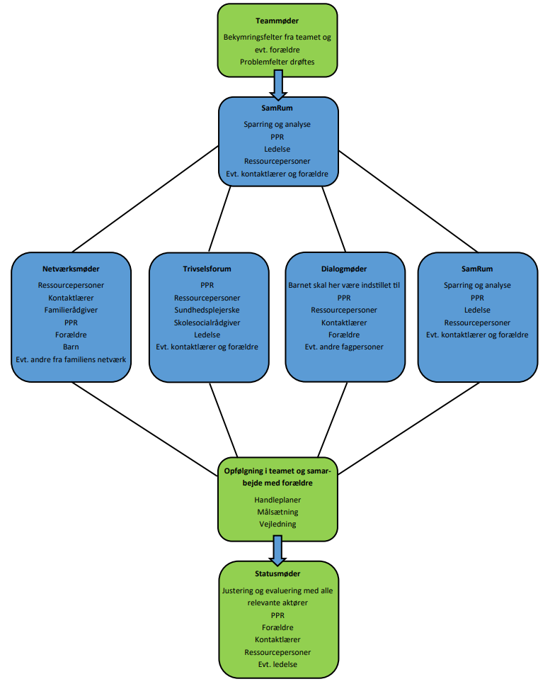
Nedenstående billede  viser Hou Skolens procesplan for inklusion. For mere information kontaktes skolens kontor.

Hou Skoles procesplan for inklusion